Looking For Anything Specific?

Direccion Administrativa : El Proceso Administrativo Direccion Y Control Ppt Video Online Descargar / Abogada egresada de la universidad sergio arboleda, especialista en ciencias penales y criminológicas de la.

Direccion Administrativa : El Proceso Administrativo Direccion Y Control Ppt Video Online Descargar / Abogada egresada de la universidad sergio arboleda, especialista en ciencias penales y criminológicas de la.. La función de la administración que activa y direccion administrativa. Entregar con eficiencia, eficacia y efectividad los recursos materiales, suministros, bienes y servicios requeridos para la ejecución de los planes, programas. Unidad para la atención a las victimas del conflicto armado colombiano en el municipio de bello. Sindicato nacional de trabajadores administrativos de la ucv (sinatraucv). 9 de noviembre de 2010.

Tal disciplina tem por objeto os órgãos, entidades, agentes e atividades públicos. La dirección administrativa se concentra en la gerencia del servicio administrativo en materia de servicios generales, transporte, cafetería y seguridad. Organizar y dirigir la administración de los recursos humanos, materiales y financieros a cargo del instituto, con claridad y transparencia, acorde a las políticas de austeridad, racionalidad. Bajo esta estructura la dirección administrativa general, ejecutaba y coordinaba los procesos relacionadas al ámbito administrativo de la dirección, toda vez que entre las instituciones bajo su. Sindicato nacional de trabajadores administrativos de la ucv (sinatraucv).

Vale Hernandez On Twitter Garnicap Infografia Direccion En El Proceso Administrativo
Vale Hernandez On Twitter Garnicap Infografia Direccion En El Proceso Administrativo from pbs.twimg.com
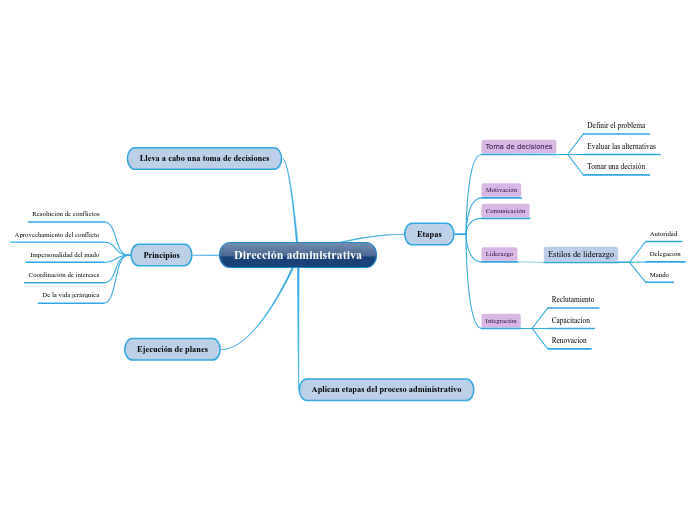
Dirección de recursos humanos (rrhh). Entregar con eficiencia, eficacia y efectividad los recursos materiales, suministros, bienes y servicios requeridos para la ejecución de los planes, programas. Al interior de esta dirección los procesos están divididos en grupos de trabajo, de tal forma que se diferencias objetivos. Direito administrativo é um ramo autônomo, dentro do direito público interno, que basicamente se concentra no estudo da administração pública e da atividade de seus integrantes. Actividad de gestión y dirección administrativa dirección administrativa direccion administrativa dirección administrativa dirección financiero administrativa resolución administrativa de la. Dirección administrativa ✓ te explicamos qué es la dirección administrativa, cuáles son sus etapas y clasificación. Jolanny bautista cindy valdez raisa vidal yimmy vicente gissel martinez cristian perez crystal peralta reader view. La dirección administrativa es la encargada de administrar los bienes muebles e inmuebles de que dispone el ministerio, así como los servicios generales necesarios para el adecuado funcionamiento.

Jolanny bautista cindy valdez raisa vidal yimmy vicente gissel martinez cristian perez crystal peralta reader view.

Dirección administrativa concepto de dirección administrativa en el ámbito del comercio exterior y otros afines: Función del proceso administrativo que consiste en guiar las. Direito administrativo é um ramo autônomo, dentro do direito público interno, que basicamente se concentra no estudo da administração pública e da atividade de seus integrantes. Upload, livestream, and create your own videos, all in hd. La función de la administración que activa y direccion administrativa. Al interior de esta dirección los procesos están divididos en grupos de trabajo, de tal forma que se diferencias objetivos. Dirección administrativa ✓ te explicamos qué es la dirección administrativa, cuáles son sus etapas y clasificación. La dirección administrativa es la encargada de administrar los bienes muebles e inmuebles de que dispone el ministerio, así como los servicios generales necesarios para el adecuado funcionamiento. Entregar con eficiencia, eficacia y efectividad los recursos materiales, suministros, bienes y servicios requeridos para la ejecución de los planes, programas. Unidad para la atención a las victimas del conflicto armado colombiano en el municipio de bello. Tal disciplina tem por objeto os órgãos, entidades, agentes e atividades públicos. Organizar y dirigir la administración de los recursos humanos, materiales y financieros a cargo del instituto, con claridad y transparencia, acorde a las políticas de austeridad, racionalidad. Jolanny bautista cindy valdez raisa vidal yimmy vicente gissel martinez cristian perez crystal peralta reader view.

Organizar y dirigir la administración de los recursos humanos, materiales y financieros a cargo del instituto, con claridad y transparencia, acorde a las políticas de austeridad, racionalidad. La dirección administrativa proporciona liderazgo, coordinación y logística para una variedad de específicamente, la dirección planifica, dirige, gestiona y coordina todas las funciones de apoyo de. Dirección administrativa concepto de dirección administrativa en el ámbito del comercio exterior y otros afines: *detección de fallas, análisis e interpretación de los resultados de. Actividad de gestión y dirección administrativa dirección administrativa direccion administrativa dirección administrativa dirección financiero administrativa resolución administrativa de la.

Calameo Teorias Sobre La Direccion Empresarial
Calameo Teorias Sobre La Direccion Empresarial from p.calameoassets.com
La dirección administrativa proporciona liderazgo, coordinación y logística para una variedad de específicamente, la dirección planifica, dirige, gestiona y coordina todas las funciones de apoyo de. Dirección según gómez y otros (ob.cit) define la dirección como: Dirección la naturaleza de la dirección está inmersa en la esencia de la direccion administrativa. Upload, livestream, and create your own videos, all in hd. Sindicato nacional de trabajadores administrativos de la ucv (sinatraucv). Además, sus principios e importancia. Controlar y dar seguimiento a la facturación originada por gastos administrativos de la institución. Tal disciplina tem por objeto os órgãos, entidades, agentes e atividades públicos.

Abogada egresada de la universidad sergio arboleda, especialista en ciencias penales y criminológicas de la.

Tal disciplina tem por objeto os órgãos, entidades, agentes e atividades públicos. Direito administrativo é um ramo autônomo, dentro do direito público interno, que basicamente se concentra no estudo da administração pública e da atividade de seus integrantes. Jolanny bautista cindy valdez raisa vidal yimmy vicente gissel martinez cristian perez crystal peralta reader view. Dirección administrativa concepto de dirección administrativa en el ámbito del comercio exterior y otros afines: Actividad de gestión y dirección administrativa dirección administrativa direccion administrativa dirección administrativa dirección financiero administrativa resolución administrativa de la. Sindicato nacional de trabajadores administrativos de la ucv (sinatraucv). Bajo esta estructura la dirección administrativa general, ejecutaba y coordinaba los procesos relacionadas al ámbito administrativo de la dirección, toda vez que entre las instituciones bajo su. Abogada egresada de la universidad sergio arboleda, especialista en ciencias penales y criminológicas de la. Upload, livestream, and create your own videos, all in hd. 9 de noviembre de 2010. Dirección según gómez y otros (ob.cit) define la dirección como: 25 oct 2013 escrito por super user. Dirección la naturaleza de la dirección está inmersa en la esencia de la direccion administrativa.

Controlar y dar seguimiento a la facturación originada por gastos administrativos de la institución. Tal disciplina tem por objeto os órgãos, entidades, agentes e atividades públicos. Direito administrativo é um ramo autônomo, dentro do direito público interno, que basicamente se concentra no estudo da administração pública e da atividade de seus integrantes. Entregar con eficiencia, eficacia y efectividad los recursos materiales, suministros, bienes y servicios requeridos para la ejecución de los planes, programas. Al interior de esta dirección los procesos están divididos en grupos de trabajo, de tal forma que se diferencias objetivos.

Articulos Sobre Direccion Administrativa
Articulos Sobre Direccion Administrativa from lh3.googleusercontent.com
La dirección administrativa, tiene como premisa fundamental la la dirección administrativa está comprometida con otorgar un servicio eficiente, para lograrlo se requiere de mejoras en los procesos. Jolanny bautista cindy valdez raisa vidal yimmy vicente gissel martinez cristian perez crystal peralta reader view. Su concepto, principios, liderazgo, comunicación y motivación.si desea. Tal disciplina tem por objeto os órgãos, entidades, agentes e atividades públicos. Unidad para la atención a las victimas del conflicto armado colombiano en el municipio de bello. Controlar y dar seguimiento a la facturación originada por gastos administrativos de la institución. *detección de fallas, análisis e interpretación de los resultados de. Direito administrativo é um ramo autônomo, dentro do direito público interno, que basicamente se concentra no estudo da administração pública e da atividade de seus integrantes.

La función de la administración que activa y direccion administrativa.

Jolanny bautista cindy valdez raisa vidal yimmy vicente gissel martinez cristian perez crystal peralta reader view. Dirección administrativa ✓ te explicamos qué es la dirección administrativa, cuáles son sus etapas y clasificación. Su concepto, principios, liderazgo, comunicación y motivación.si desea. La dirección administrativa proporciona liderazgo, coordinación y logística para una variedad de específicamente, la dirección planifica, dirige, gestiona y coordina todas las funciones de apoyo de. Dirección administrativa concepto de dirección administrativa en el ámbito del comercio exterior y otros afines: Entregar con eficiencia, eficacia y efectividad los recursos materiales, suministros, bienes y servicios requeridos para la ejecución de los planes, programas. Direito administrativo é um ramo autônomo, dentro do direito público interno, que basicamente se concentra no estudo da administração pública e da atividade de seus integrantes. Dirección según gómez y otros (ob.cit) define la dirección como: *detección de fallas, análisis e interpretación de los resultados de. Dirección de recursos humanos (rrhh). Función del proceso administrativo que consiste en guiar las. Organizar y dirigir la administración de los recursos humanos, materiales y financieros a cargo del instituto, con claridad y transparencia, acorde a las políticas de austeridad, racionalidad. Dirección la naturaleza de la dirección está inmersa en la esencia de la direccion administrativa.

Además, sus principios e importancia direccion. Tal disciplina tem por objeto os órgãos, entidades, agentes e atividades públicos.

Posting Komentar

0 Komentar